【疫情中高地区是哪里,疫情中高地区都有哪些】
全国中高风险地区有哪些地方
全国疫情等级区域主要针对湖北省、北京市以外的地方 ,以县级为单位,依据疫情严重程度划分为低风险地区 、中风险地区和高风险地区三类,具体划分标准及对应防控策略如下:低风险地区实施“外防输入”策略 ,全面恢复生产生活秩序。

当前全国中高风险地区主要集中在广东省的广州市和深圳市,以及河南省的郑州市和许昌市等地 。但请注意,以下几点:动态调整:全国中高风险地区的名单是动态变化的 ,会根据疫情发展和防控措施的实施情况进行调整。

高风险地区:天津市东疆港区瞰海轩小区:该小区近来被列为高风险地区,需要采取严格的防控措施。中风险地区:上海市(4个):浦东新区祝桥镇航城七路450弄小区:位于祝桥镇,因疫情被划为中风险地区 。祝桥镇新生小区:同样位于祝桥镇 ,也是中风险地区之一。

全国中高风险地区一览 明确答案:截至最近的数据,全国的中高风险地区包括但不限于以下地区:北京某区、黑龙江某市、广东某市等。详细解释: 中高风险地区的划定:中高风险地区是根据病例数量 、疫情传播风险等因素综合评估后划分的 。
在微信顶部搜索栏输入关键词,系统会显示关联的小程序或服务。选取“查询行程码 ”打开 进入官方提供的行程查询服务页面,通常由政府或权威机构开发。选“高风险地区查询”打开 在行程码服务页面中 ,找到专门的高风险地区查询入口(可能标注为“风险地区”“中高风险名单 ”等) 。
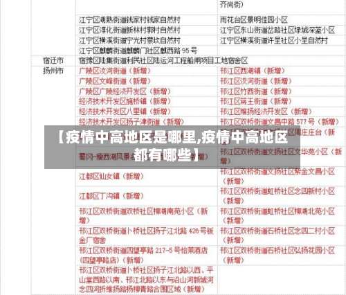
中高风险地区的地市如下:高风险地区(17个):北京市:1个。朝阳区酒仙桥街道二街坊。黑龙江省:2个。佳木斯市汤原县东湖城小区 。佳木斯市汤原县阳光河畔小区。辽宁省:2个。营口市鲅鱼圈区北大荒物流股份有限公司 。沈阳市辽中区茨榆坨街道。福建省:2个。泉州市丰泽区滨海酒店 。

全国肺炎高发地区是哪里?
〖壹〗、全国肺炎高发地区曾集中在湖北省,尤其是武汉市。具体分析如下:在新型冠状病毒引发的肺炎疫情初期,湖北省武汉市是疫情的核心暴发地。这一结论基于病毒传播的早期特征: 病毒溯源与传播路径新型冠状病毒最早在武汉市被发现 ,并通过人际接触、呼吸道飞沫等途径快速扩散 。
〖贰〗 、流行趋势:支原体肺炎高发且范围扩大数据佐证高发:衢州市10月三家重点医院接诊的肺炎支原体感染儿童数量是去年同期的18倍;上海儿童医学中心7月接诊患儿近400名,较往年翻倍;北京市儿童医院日均接诊呼吸道感染病例超7000人,天津儿童医院单日接诊量超2万人次 ,均远超医院承载能力。
〖叁〗、武汉作为疫情初期的主要爆发地,确诊人数位居全国之首。黄冈:1422例(湖北)黄冈市紧邻武汉,受疫情影响严重 ,确诊人数较多 。孝感:1120例(湖北)孝感市同样位于湖北省,是疫情较为严重的地区之一。随州:641例(湖北)随州市的确诊人数也相对较高,反映了疫情的广泛传播。
中高风险所在地市是什么意思
中高风险所在地市是指被划定为中高风险地区的村/街道/社区/小区所在的那个县。具体来说:中风险地区:是指按照疫情严重程度和风险等级划定的特定区域 ,这些区域在疫情传播方面存在一定的风险 。当某个村、街道 、社区或小区被划定为中风险地区时,意味着该地区存在一定的疫情传播风险。
中高风险地区所在地市是指被划定为中高风险地区的村/街道/社区/小区所在的那个县。中风险地区定义:中风险地区是以县市区为单位进行划定的 。具体标准为,14天内有新增确诊病例,累计确诊病例不超过50例;或者累计确诊病例超过50例 ,但14天内未发生聚集性疫情。
中高风险所在地市是指那些被官方确认为存在中等或较高感染风险的县。这些地区通常包含以下特点:地域划分:这些地区是根据街道、乡镇的地理范围进行划定的,强调了对局部区域的防控重点 。具体来说,可能包括被划定为中风险的村、街道、社区或小区。
中高风险所在地市 ,是指那些被官方确认为存在中等或较高感染风险的县(市 、区)。这些地区通常包括那些被划定为中风险的村、街道、社区或小区 。中风险地区的判定依据主要包括三个方面: 地域划分:中风险地区是根据街道 、乡镇的地理范围进行划定的,强调了局部区域的防控重点。
中高风险所在地市是什么意思中风险地区所在地市是指被划定为中风险地区的村/街道/社区/小区所在的那个县(市、区)。中风险地区界定标准:地域,以街道、乡镇为基本单位 。时间 ,最长潜伏期14天为一个单位。疫情状况。个人防范知识 勤洗手。
疫情中高风险地区包括哪些?
〖壹〗 、全国疫情等级区域主要针对湖北省、北京市以外的地方,以县级为单位,依据疫情严重程度划分为低风险地区、中风险地区和高风险地区三类 ,具体划分标准及对应防控策略如下:低风险地区实施“外防输入”策略,全面恢复生产生活秩序 。
〖贰〗 、高风险地区是指本行政区域内累计确诊病例超过5例,14天内有聚集性疫情发生。病例和无症状感染者居住地 ,以及活动频繁且疫情传播风险较高的工作地和活动地等区域,划为高风险区。原则上以居住小区(村)为单位划定,根据流调研判结果可调整风险区域范围 。实行封控措施,期间“足不出户、上门服务”。
〖叁〗、防控难度:人口密集 、医疗资源紧张或流动性大的区域(如城中村、交通枢纽) ,若疫情难以快速控制,可能升级为高风险。政策动态调整:根据《新型冠状病毒肺炎防控方案(第九版)》等文件,高风险区一般以单元、楼栋为单位划定 ,若疫情扩散,范围可能扩大至整个社区或行政区 。
〖肆〗、即以县市区为单位,无确诊病例或连续14天无新增确诊病例为低风险地区。14天内有新增确诊病例 ,累计确诊病例不超过50例,或累计确诊病例超过50例,14天内未发生聚集性疫情为中风险地区。累计病例超过50例 ,14天内有聚集性疫情发生为高风险地区 。
〖伍〗 、高风险区是指病例和无症状感染者的居住地,以及活动频繁且疫情传播风险较高的工作地、活动地等区域。高风险区原则上以居住的小区或者村为单位划定,可根据流行病学调查的结果进行研判、调整风险区域范围。高风险区采取“足不出户 、上门服务 ”的封控措施 。
发表评论