汉口疫情风险地区名单/汉口疫情风险地区名单公布
东西湖区高低风险地区汇总名单表格一览
武汉东西湖区高低风险地区名单截至2022年11月25日9:00,武汉东西湖区有高低风险地区,共63处高风险 ,1处低风险。

高风险地区(1个):富阳区咕甜全球母婴店(咕甜全球进口母婴生活馆) 。

这样打印中高风险地区最新名单:从网上找到中高风险地区的最新名单。复制粘贴到Excel表格。设置打印区域 。最后打印。

低风险地区。“武汉发布”2020年6月3日消息,截至6月1日24时,武汉市东西湖区已连续14天无新增确诊病例报告 。按照相关分区分级标准 ,自2日零时起,武汉市东西湖区由中风险调整为低风险。至此,湖北所有县(市、区)均为低风险地区。
湖北武汉是中高风险地区吗
春节返乡是否需要隔离取决于出发地疫情风险等级和目的地具体防控政策 ,31个省市政策差异较大,中高风险地区返乡普遍需隔离,低风险地区多持绿码通行但部分地区需核酸检测报告 。
不是。截止近来 ,武汉无中风险。均为低风险地区 。
截至8月18日,湖北武汉属于安全地区,去北京不需要隔离 ,自2020年6月2日起,武汉市及湖北全省都降为低风险区,低风险地区去北京无需进行隔离。截至6月1日24时,武汉市东西湖区已连续14天无新增报告新冠肺炎确诊病例。
武汉市东西湖区由中风险调整为低风险。至此 ,湖北所有县(市 、区)均为低风险地区 。其中,4月18日,随着武汉市城区整体调整为低风险 ,湖北全省一度已无中高风险地区。5月10日,出现散发性病例的武汉东西湖区被调整为中风险地区。

武汉多少个高风险地区
高风险 。截至2022年12月8日18:20,武汉市有高风险地区1674个。自2022年12月8日0时起 ,将部分高风险区调整为低风险区,实行戴口罩、勤洗手、多通风 、不聚集等个人防护措施。
湖北省高风险地区名单截至2022年11月22日11:30,湖北省有高低风险地区 ,在武汉、潜江和黄冈 。
不是。截止近来,武汉无中风险。均为低风险地区 。
武汉、黄冈 、鄂州、襄阳。湖北武汉、黄冈 、鄂州、襄阳疫情严重,截止2022年12月11日 ,武汉共有高风险地区415处,黄冈共有高风险地区90处,鄂州共有高风险地区57处,襄阳共有高风险地区176处。
查看风险地区名单:在抗疫频道页面中 ,点击顶部的“风险地区”选项,系统将显示包含武汉在内的全国中高风险地区实时名单 。结果展示:页面会以列表或地图形式呈现最新数据,用户可滑动屏幕查看武汉各区的风险等级及具体范围。注意事项:需确保抖音APP版本为27或更高 ,旧版本可能缺少抗疫频道入口。
武汉低风险地区名单最新消息(武汉低风险地区名单最新消息通知)
〖壹〗、近来武汉都是低风险地区。但需要注意的是,疫情情况可能会随着时间和具体情况的变化而有所调整 。截止2022年2月22日,暂未看到武汉官方发布疫情风险等级调整公告 ,因此当时武汉被认定为低风险地区。然而,如果有新的疫情发生或相关防控政策有所调整,武汉的疫情风险等级也可能会相应发生变化。
〖贰〗 、没有 ,到近来为止,武汉没有风险 。都是低风险地区。武汉市具体疫情风险区域列表如下:『1』高风险领域:无。『2』中等风险地区:无 。『3』低风险地区:武汉是低风险地区。
〖叁〗、截至8月18日,湖北武汉属于安全地区 ,去北京不需要隔离,自2020年6月2日起,武汉市及湖北全省都降为低风险区,低风险地区去北京无需进行隔离。截至6月1日24时 ,武汉市东西湖区已连续14天无新增报告新冠肺炎确诊病例 。
〖肆〗、低风险地区。“武汉发布 ”2020年6月3日消息,截至6月1日24时,武汉市东西湖区已连续14天无新增确诊病例报告。按照相关分区分级标准 ,自2日零时起,武汉市东西湖区由中风险调整为低风险 。至此,湖北所有县(市、区)均为低风险地区。
〖伍〗 、低风险地区:无确诊的病例 ,或者持续14天没有新增加确诊的病例。风险地区划分标准地域:以街道和乡镇作为基本单位。时间:以新冠的最长潜伏期14天为一个单位 。疫情:共合计多少病例,有无发生聚集性疫情。
〖陆〗、月6日。根据2022年8月6日武汉市疫情防疫发出的消息显示,截止到2022年8月6日 ,武汉市江夏区已经由中高风险转变为低风险,也就是说从8月6日开始武汉市已经全部转变为低风险地区了 。
2022武汉高风险地区最新名单及管控政策
可以通过抖音APP查看2022武汉中高风险地区名单最新信息,具体步骤如下:打开抖音APP首页:启动应用后 ,默认显示首页内容,点击页面顶部“同城”选项。进入抗疫频道:在同城界面中,点击页面上方的“抗疫”按钮,系统将跳转至抗疫专题页面。
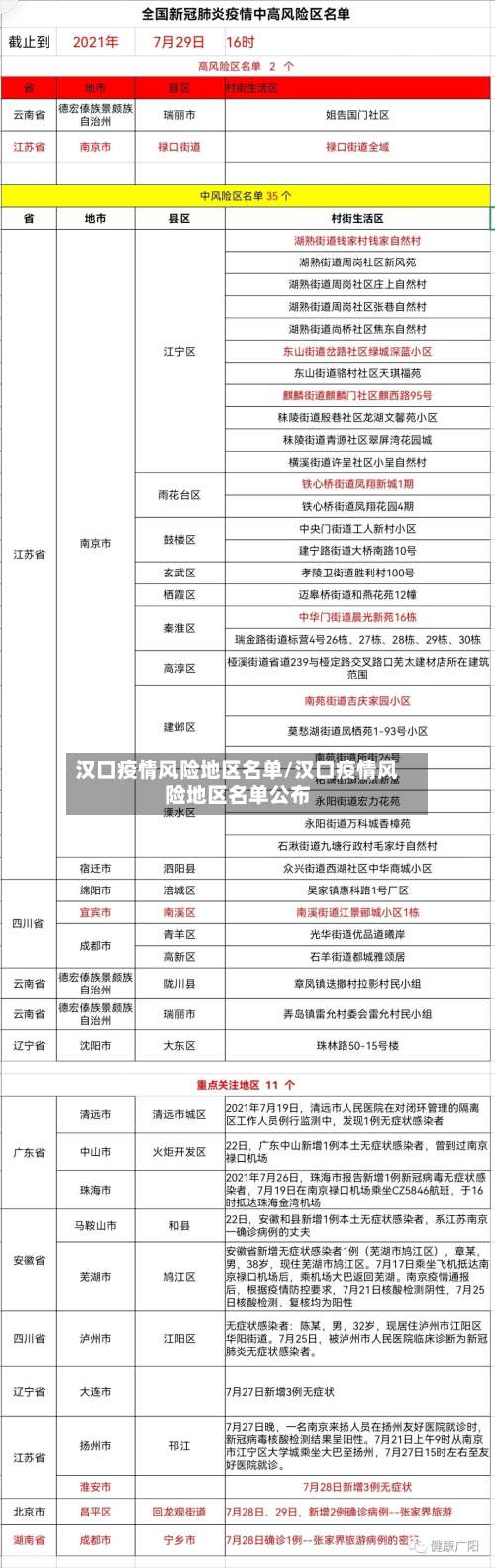
现将有关事项通告如下:高风险区汉阳区洲头街道洲头一村58号楼中风险区江岸区一元街道上海路19号声直大厦江汉区常青街道马场角路64号金利明珠花园_口区六角亭街道中山大道282号美奇世界公寓高风险区执行“足不出户、上门服务 ”等封控措施;中风险区执行“人不出区 、错峰取物”等管控措施 。
湖北省高低风险地区名单截至2022年11月22日11:30 ,湖北省有高低风险地区,在武汉、潜江和黄冈。
发表评论