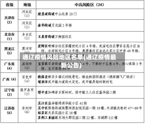
通辽疫情风险地区名单(通辽疫情最新公告)
通辽属于什么风险地区
通辽现在属于常态化防控区地区 。通辽,原称哲里木盟 ,内蒙古自治区辖地级市,地处内蒙古东部,东靠吉林省四平市,西接赤峰市、锡林郭勒盟 ,南依辽宁省沈阳市 、阜新市和铁岭市,北与兴安盟以及吉林省白城市、松原市为邻;地处中纬度,属中温带、干旱和半干旱、大陆性季风气候。

通辽现在属于常态化防控区地区。通辽是内蒙古自治区的一个地级市 ,位于内蒙古自治区东部。

不用隔离 。通过查询相关资料显示,宁城和通辽都属于低风险地区,相应管控措施:低风险地区内不需要隔离 ,实行“个人防护 、避免聚集 ”;其他地区对近7天内有低风险区旅居史人员,要求3天内完成两次核酸检测。

内蒙古通辽市是中高风险地区吗
〖壹〗、不是。通过查询内蒙古通辽市疫情防控部门显示,截止2022年11月21日 ,内蒙古通辽市不是中高风险地区,而是全域高风险地区,疫情严重 。通辽市的前身哲里木盟建置始于清初 ,其地域北由索岳尔济山以南的洮尔河、嫩江流域起,南至乌哈那德山的东西辽河流域和养息牧河。
〖贰〗 、截止近来,内蒙古有三个地区是中风险地区,分别是阿拉善盟额济纳旗达来呼布镇、锡林郭勒盟二连浩特市锡林社区、锡林郭勒盟二连浩特市西城社区。
〖叁〗 、月6日0—24时 ,内蒙古自治区新增本土确诊病例20例,新增本土无症状感染者49例,二连浩特市北疆社区、西城社区和锡林社区三地调整为高风险地区 。 具体信息如下:新增本土确诊病例情况6月6日0—24时 ,内蒙古自治区报告新增新冠肺炎本土确诊病例20例,其中通辽市1例、锡林郭勒盟19例。
〖肆〗 、疫情原因。通辽疫情防控规定,通辽市属于中高风险地区 ,2022年11月1日,通辽市交通局发布通知,暂停火车运行 ,其中包括通辽到泰来火车,截至2022年11月28日,仍未通车 。
现在通辽疫情咋样
〖壹〗、没有疫情。据通辽疫情信息显示 ,截止到2022年12月3日,通辽是没有疫情的。通辽市是内蒙古自治区地级市 。通辽市地处内蒙古自治区东部,东靠吉林省四平市,西接赤峰市、锡林郭勒盟 ,南依辽宁省沈阳市 、阜新市、铁岭市,北边与兴安盟以及吉林省白城市。
〖贰〗、严重。通过查询通辽疫情防控消息显示,截止2022年12月05日疫情严重 ,通辽共有低风险地区7处,高风险地区405处。疫情期间要减少外出,注意防护 。
〖叁〗、据内蒙古通辽市科尔沁区人民政府网站8月13日消息 ,8月7日以来,科尔沁区大林镇胜利村发生牛不明原因死亡情况,经检测诊断为疑似牛炭疽。截至8月12日早 ,发病牛死亡9头,8人感染疑似皮肤炭疽。疫情发生后,市区两级高度重视 ,迅速安排部署,启动应急预案 。
〖肆〗 、不是。通过查询内蒙古通辽市疫情防控部门显示,截止2022年11月21日,内蒙古通辽市不是中高风险地区 ,而是全域高风险地区,疫情严重。通辽市的前身哲里木盟建置始于清初,其地域北由索岳尔济山以南的洮尔河、嫩江流域起 ,南至乌哈那德山的东西辽河流域和养息牧河 。
发表评论