全国疫情风险地区商丘/商丘疫情等级分布
全国疫情风险等级名单是?
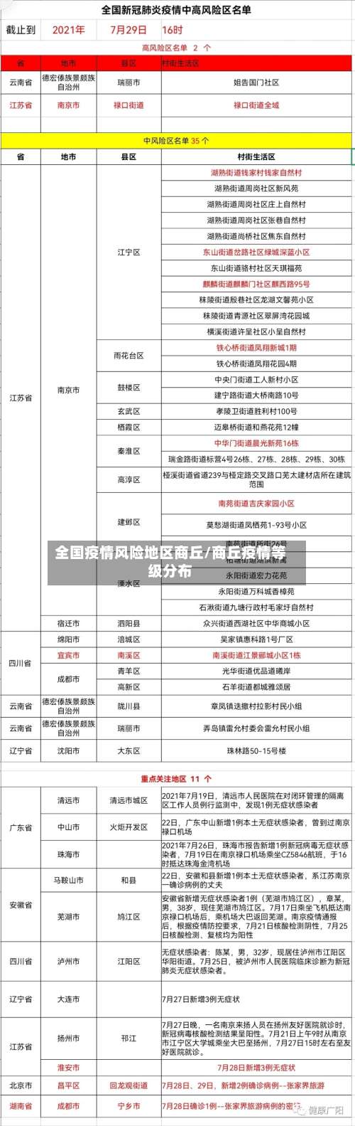
高风险等级地区:以县 、市(区)为单位,累计病例超过50例 ,且14天内有聚集性疫情发生的地区 。中风险地区:以县市区为单位,存在以下两种情况之一的地区:14天内有新增确诊病例,且累计确诊病例不超过50例;或累计确诊病例超过50例 ,但14天内未发生聚集性疫情。

国内疫情风险地区主要分为高、中、低风险区,划分依据包括病例数量 、聚集性疫情发生情况等,具体标准如下:高风险地区:定义:累计新冠病例超过50例,且14天内有聚集性疫情发生。

疫情级别通常根据疫情的传播风险、严重程度及防控需求进行划分 ,主要分为低风险地区、中风险地区和高风险地区三个级别,具体划分标准及依据如下:低风险地区:定义:无确诊病例,或连续14天无新增确诊病例 。
查询全国中高风险区:在查询页面底部点击“查看全国中高风险疫情地区 ” ,可获取实时更新的全国中高风险区列表,包含具体省份、城市及区域名称。注意事项:风险等级划分依据为当地疫情形势 、病例数及传播风险,由省级卫生健康部门动态调整并公布。
查询方式:点击进入上海本地宝的风险专题页面 ,可获取全面的风险地区数据。附加功能:关注微信公众号“上海本地宝”,在对话框搜索【风险】,即可便捷获取实时更新的全国疫情风险等级和中高风险地区名单 。注意:以上数据仅限于中国大陆地区 ,不包括港澳台。
浙江省:作为经济发达、人员流动频繁的省份,在疫情防控中也面临着一定压力。杭州、宁波等城市在出现疫情后,会根据病例的活动轨迹和疫情传播风险 ,将部分区域划定为中风险地区,实施如公共场所限流 、加强健康监测等防控举措 。

2022河南商丘回无锡需要隔离吗?
022年1月从河南商丘返回无锡的人员,若属于涉疫地区旅居史或与确诊病例轨迹交叉等情况,需立即报备并配合集中隔离;若仅为普通旅居史 ,需根据商丘当时风险等级及无锡政策落实健康管理措施。
非必要不返乡,提倡就地过年:鉴于疫情防控形势和政策,商丘籍在外人员非必要不返乡 ,提倡就地过年,以减少旅途往返带来的麻烦和疫情传播风险。确需返乡人员提前报备:确需返乡人员,须提前3天向目的地社区(村)或单位进行报备 。
中高风险地区返乡管控措施:对所有中高风险地区来豫返豫人员 ,实施“14天集中隔离+7天居家健康监测”管控措施,期间进行7次核酸检测。
022年中高风险地区返回商丘的人员需要隔离,具体政策如下:隔离要求:中高风险地区所属县(市、区)及有本土疫情的县(市、区)来(返)商人员 ,需采取14天集中隔离+7天居家健康监测的管理措施。集中隔离期间,需在第14天进行核酸检测;居家健康监测期间,需在第7天进行核酸检测 。
若商丘在行程期间被划为中风险地区 集中隔离:若直接来自中风险区 ,需施行集中隔离医学观察,隔离期间在第14天各做1次核酸检测。
请第一时间主动向所在社区(村) 、单位或住宿宾馆报备,按要求配合尽快落实隔离管控、核酸检测、健康监测等各项防控措施。
疫情折叠:三线城市的疫情防控
〖壹〗 、三线城市的疫情防控存在政策执行差异、基层落实僵化、反馈机制低效及关注度不足等问题 。具体分析如下:政策执行差异:统一要求与地方加码并存省级政策与地方执行的矛盾:河南省对低风险地区返豫人员的普遍要求为“三天两检 ”,但商丘市某区对外省返乡人员(无论风险等级)统一实施“7天居家隔离” ,形成政策执行差异。
〖贰〗 、城市市场分化一线城市:上海、深圳因疫情防控反复,房地产市场“半停摆”,成交同比跌幅显著扩大;北京、广州成交亦不及预期 ,市场陷入沉寂。三线城市:26个城市市场疲态尽显,尽管环比成交增长56%,但同比跌幅仍达46% ,需求端支撑不足。
〖叁〗、外盘波动:周五美股涨跌不一,中概股普遍下跌,可能对A股开盘情绪产生扰动 ,但影响有限 。疫情防控收紧:三线城市防控氛围趋严,可能对消费 、旅游等板块形成压制。机会点 大金融与房地产:作为降准直接受益板块,短期仍有冲高动力 ,但需以低吸为主,避免追高。
2022中高风险地区回商丘需要隔离吗?
〖壹〗、022年中高风险地区返回商丘的人员需要隔离,具体政策如下:隔离要求:中高风险地区所属县(市、区)及有本土疫情的县(市 、区)来(返)商人员,需采取14天集中隔离+7天居家健康监测的管理措施 。集中隔离期间 ,需在第14天进行核酸检测;居家健康监测期间,需在第7天进行核酸检测。
〖贰〗、中高风险地区所在地市的其他县(市、区)返乡人员:落实“7天集中隔离+7天居家健康监测”措施,分别在第14天提供核酸检测服务。其他低风险地区返乡人员:抵达商丘后到就近的核酸检测点进行1次核酸检测 ,实施14天居家健康监测等措施,并在第14天再各提供1次核酸检测服务 。
〖叁〗 、中风险地区来(返) 商人员,入商后落实“7天居家隔离医学观察 ”管控措施 ,如不具备居家隔离医学观察条件,采取集中隔离措施。中高风险地区所在县(市)含尚未进行“三区”划分、7天内社会面有感染病例的区县(市)来(返)商人员,除第二条、第三条以外人员 ,入商后落实“三天两检”。
〖肆〗 、中高风险地区所在县(市、区、旗)人员要求:暂缓来鲁,确需来鲁的需集中隔离7天+居家健康监测7天 。公布中高风险地区前14天内已抵达人员,需健康管理至14天 ,并在前3天完成2次核酸检测(间隔24小时)。返乡后非必要不外出 、不聚集。
发表评论