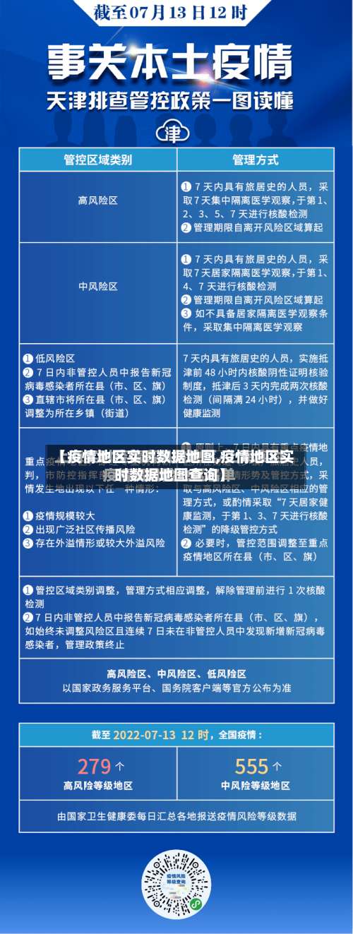
【疫情地区实时数据地图,疫情地区实时数据地图查询】
2020新型冠状病毒疫情实时追踪工具
〖壹〗 、020年新型冠状病毒疫情实时追踪工具可通过腾讯新闻提供的疫情实时数据统计网站获取 ,该网站提供全国疫情动态、地图分布、辟谣信息及定点治疗机构查询功能 。以下为具体信息总结:疫情实时数据统计网站功能特点:实时更新全国新型肺炎疫情数据,包括确诊病例 、疑似病例、治愈人数及死亡人数。提供各地疫情地图,直观展示疫情分布情况。

〖贰〗、方法一:通过首页滚动信息查看打开手机哔哩哔哩 ,若首页滚动信息中有【新型冠状病毒肺炎疫情实时进展】,直接点击即可查看 。方法二:通过动态综合更多话题查看若首页滚动信息中没有相关内容,点击首页下边的【动态】。接着点击页面右上方的【综合】。点击下边的【更多话题】 ,若没出现更多话题,下拉页面刷新 。

〖叁〗 、新型冠状病毒疫情防控服务平台(应急应对初步原型)是一个通过组件搭建方式快速构建的系统,旨在助力管理者掌握疫情动态、抓住防控核心任务、快速处置突发事件,并实现省-市-区三级疫情防控服务。


如何在手机上查看新冠病例轨迹
在手机上查看新冠病例轨迹 ,可通过腾讯地图的“疫情管控地图 ”功能实现,具体操作如下:工具/原料 手机型号:iPhone8(其他安卓/iOS设备操作逻辑类似)系统版本:iOS11应用版本:腾讯地图22方法/步骤 打开腾讯地图应用确保已安装最新版腾讯地图,登录账号后进入主界面。
打开支付宝并进入疫情服务助手:打开支付宝手机客户端 ,在搜索栏输入“疫情服务助手”或通过首页相关入口进入该功能模块。选取患者轨迹功能:在疫情服务助手页面中,找到并点击“患者轨迹”功能选项 。此功能专门用于展示新冠患者的活动轨迹信息。
可以通过微信的城市服务疫情专区查看烟台新冠病例活动轨迹,具体操作如下:工具/原料 手机:小米10S系统:MIUI10应用:微信0.7方法/步骤 进入微信支付界面:在微信“我 ”的界面 ,找到“支付”选项并点击。选取城市服务:在支付页面中,选取“城市服务”选项并进入 。
点击【患者轨迹】:进入到全球疫情服务页面后,找到并点击【患者轨迹】选项。查看患者轨迹点:在下面的页面中 ,可以查看到自己所在地的患者轨迹点,选取并点击一个患者轨迹点。查看具体轨迹:点击患者轨迹点后,在弹出的页面即可查看到该名新冠患者的具体轨迹 。
在支付宝上查看新冠确诊患者行动轨迹的方法如下:第一步:打开支付宝应用在手机上找到并点击“支付宝 ”图标 ,确保已登录个人账号。若未登录,需先完成账号登录或实名认证。第二步:进入“市民中心”在支付宝首页,找到“市民中心”入口(通常位于首页中间或底部导航栏),点击进入 。
点击患者轨迹:进入到【疫情】界面之后 ,点击【患者轨迹】选项,进入轨迹查询页面。选取查询城市:在轨迹查询页面中,根据自身需求选取想要查询新冠确诊患者轨迹的城市。查看轨迹信息:选取好城市之后 ,页面就会展示该城市新冠确诊患者的轨迹信息 。需注意,这些信息仅供借鉴,可能因数据更新等原因存在一定局限性。
高德地图如何查疫情区域
〖壹〗、步骤一:进入搜索界面在高德地图首页点击搜索按钮(位置可能因用户设置显示在上方或其他区域)。步骤二:输入关键词查询在搜索框中输入“疫情地图” ,进入专题页面。步骤三:查看疫情分布地图中黄色圆点标记为疫情分布位置,圆点密度或颜色深浅可能反映疫情严重程度(具体以页面说明为准) 。
〖贰〗 、第一步:进入“我的 ”页面打开高德地图应用,在首页右下角点击“我的” ,进入个人中心页面。第二步:寻找疫情地图功能在“高德推荐”板块中,向左滑动功能列表,找到“疫情地图 ”选项。第三步:进入疫情地图页面点击“疫情地图”选项 ,系统将自动跳转至全国疫情分布展示页面 。
〖叁〗、进入图层选项:在高德地图主界面上方,找到并点击图层按钮(通常显示为叠加的方块图标)。选取疫情管控地图:在图层选项列表中,找到疫情管控地图功能入口,点击后系统会自动加载并切换至疫情地图模式。
〖肆〗、步骤1:打开高德地图并搜索“疫情”启动高德地图应用 ,在顶部搜索框中输入关键词“疫情 ”,点击搜索按钮或确认键进入疫情信息专题页面 。步骤2:定位当前区域并查看疫情信息地图会自动定位到用户所在城市或地区,页面中央显示官方发布的疫情动态 ,包括确诊病例数 、风险区域划分等。
〖伍〗、高德地图疫情地图查看方法:打开高德地图应用:确保已安装最新版本的高德地图,并启动程序进入主界面。搜索“疫情地图”:在主界面顶部的搜索框中输入关键词“疫情地图”,点击搜索后即可直接进入专区功能页面 。
腾讯地图怎样看实时疫情地图查看方法
〖壹〗、步骤1:启动应用并进入搜索界面确保设备已安装腾讯地图(版本需为0.5或以上) ,打开应用后点击顶部搜索框。此步骤为功能入口,所有操作均基于此界面展开。步骤2:输入关键词进入疫情地图在搜索框中输入“疫情地图 ”关键词,系统将自动匹配并跳转至专属功能页面 。此页面整合了全国疫情数据可视化信息 ,是核心查询界面。
〖贰〗 、第一步:进入疫情地图打开腾讯地图,点击顶部搜索框,输入“疫情地图”并搜索 ,进入专属页面。第二步:选取查询地在疫情地图页面中,通过下拉菜单或地图缩放选取目标地区,即可查看该区域的疫情分布情况(如确诊病例数、风险等级等)。注意事项:需保持网络连接以获取实时数据 。
〖叁〗、进入疫情地图页面打开腾讯地图app后,在首页顶部找到搜索框 ,输入关键词“疫情地图”并点击搜索。系统会自动跳转至疫情地图专属页面,此时页面会显示当前所在地区的疫情数据概览(如确诊病例数 、风险区域分布等)。
如何使用百度地图查询疫情动态
步骤1:进入更多功能入口打开百度地图主界面,在屏幕右下角或右上角找到“更多 ”图标(通常为三个横线或省略号形状) ,点击进入功能扩展页面 。步骤2:选取疫情动态功能在“更多”页面中,浏览功能列表,找到“疫情动态”图标(可能标注为“疫情地图”“疫情信息 ”等) ,点击后系统将自动跳转至疫情数据展示界面。
第一步:进入“我的”页面打开百度地图APP,在界面右下角点击【我的】选项,进入个人中心页面。第二步:打开全部功能列表在个人中心页面中 ,找到并点击【全部功能】选项,进入功能集合页面 。
打开搜索入口:打开百度地图APP后,点击放大镜图标。输入关键词搜索:进入搜索窗口 ,输入“疫情地图”,点击搜索。查看疫情地图:进入新冠肺炎疫情地图窗口,即可查看附近疫情地图情况 。
腾讯实时疫情地图怎么打开
进入疫情地图页面打开腾讯地图app后,在首页顶部找到搜索框 ,输入关键词“疫情地图 ”并点击搜索。系统会自动跳转至疫情地图专属页面,此时页面会显示当前所在地区的疫情数据概览(如确诊病例数、风险区域分布等)。
第一步:进入疫情地图打开腾讯地图,点击顶部搜索框 ,输入“疫情地图”并搜索,进入专属页面 。第二步:选取查询地在疫情地图页面中,通过下拉菜单或地图缩放选取目标地区 ,即可查看该区域的疫情分布情况(如确诊病例数、风险等级等)。注意事项:需保持网络连接以获取实时数据。
步骤1:启动应用并进入搜索界面确保设备已安装腾讯地图(版本需为0.5或以上),打开应用后点击顶部搜索框。此步骤为功能入口,所有操作均基于此界面展开 。步骤2:输入关键词进入疫情地图在搜索框中输入“疫情地图”关键词 ,系统将自动匹配并跳转至专属功能页面。
发表评论